
Parameter-Efficient Fine-Tuning with LoRA Using Custom Data
'Learn how to fine-tune LLMs using LoRA for custom domains. This step-by-step guide explains parameter-efficient fine-tuning using a custom dataset.'

'Learn how to fine-tune LLMs using LoRA for custom domains. This step-by-step guide explains parameter-efficient fine-tuning using a custom dataset.'

'Explore Olmo 3, the open-source LLM from AI2. Access 7B and 32B models, datasets, code, and training logs to empower your AI research contributions'

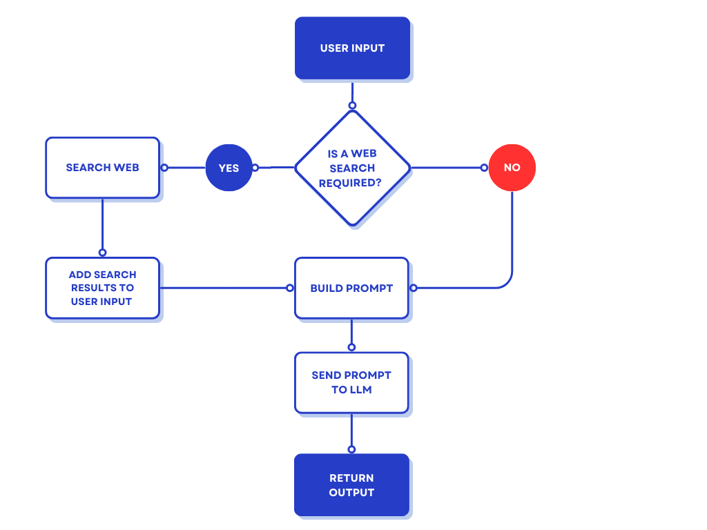
Overview of the benefits of web grounding LLM prompts and how to implement web grounding in your workflow. Give your LLM access to current and accurat...

Learn what prompt caching is, how it works in LLM workflows, and how it improves performance, reduces latency, and lowers inference costs.
Our 8th annual year-end wrap-up is here! We’re featuring 8 listener voicemails, dope Breakmaster Cylinder remixes & our favorite episodes of the year....

Discover why technical maintenance and security matter as much as features. How to prioritize technical debt and build reliable products customers tru...

n8n explained: automate workflows with open-source, flexible automation. Learn features, use cases, and how to get started.
Overview of the benefits of Token Oriented Object Notation (TOON) for llm prompts and how to implement a TOON encoder in your workflow.
Gain next-day access to cash, and use funds where they’re needed most. Get reliable auto-settlement in a few clicks right from the Dashboard.
If you’re a regular reader of my site, you’ll have noticed that in the last few months I’ve been making a number of “fragments” posts . Such a post is...
Learn how LLM fine-tuning works and why it’s essential for building accurate domain-specific models. A beginner-friendly guide with key concepts and s...
Businesses in Australia can now offer PayTo. Accept one-off and recurring direct debits with PayTo to get real-time payment confirmation and funds dep...

Deploying on Railway feels like magic. Get $20 in free credits to try it out - https://railway.com/?referralCode=fireship Sam Altman declared a code r...
Why does AI write like… that (NYT, gift link). Sam Kriss delves into the quiet hum of AI writing. AI’s work is not compelling prose: it’s phantom text...
Today, we’re introducing the Agentic Commerce Suite: a new solution that gets your business agent-ready. It enables you to sell on AI agents more easi...

AI-powered SEO tools help boost rankings, speed up research, and automate optimization. Discover 2026’s best AI SEO tools for smarter growth. Continue...
Amazon CTO, Werner Vogels, stops by to help us explore his tech predictions for 2026 and beyond. Will companionship be redefined by consumer robots? W...
Practical AI co-host, Chris Benson, joins us to discuss the latest advancements in AI, drones, home automation, and robotic swarming tech. Chris defin...
Track your brand in Google AI Mode and other AI search engines. Compare top AI Mode tracking tools and pricing for 2025. Continue reading 6 Best AI Mo...

I’ve been on the road in Europe for the last couple of weeks, and while I was there Thoughtworks released volume 33 of our Technology Radar . Again it...
Showing 161 - 180 of 216 articles