
OpenClaw on macOS: The Complete Setup and Optimization Guide
macOS is the best platform for running OpenClaw. You get a native menu bar companion, system-level integrations, voice wake-word, Canvas for visual ou...

macOS is the best platform for running OpenClaw. You get a native menu bar companion, system-level integrations, voice wake-word, Canvas for visual ou...

The Core Principle Behind Distributed Data Systems The CAP Theorem stands as one of the foundational concepts in modern system design . It defines the...

Introduction Let's start from the top: why do we even need HTTP? Why in the world is something like HTTP (Hypertext Transfer Protocol) required? The H...

If you're using a Raspberry Pi 5 for anything beyond quick testing, booting from a USB drive is one of the best upgrades you can make. A USB SSD is us...

Graph Databases for Travel: How Maps Routes, Hubs and Connections Over two decades working at the intersection of travel technology and data architect...

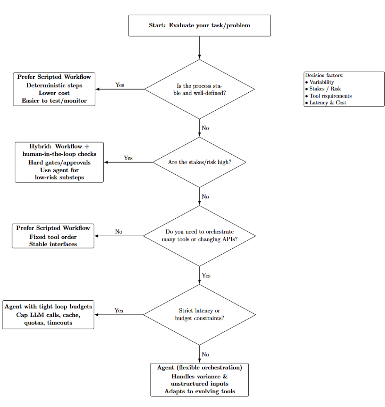
Most people think "AI agent" means prompts and tools. In practice, the thing that makes an agent reliably useful is boring: a file system. In OpenClaw...

When synchronous chains kill your application performance Your app handles 10 users perfectly. At 100 users, everything crawls. At 500? Complete syste...

What if your AI assistant worked on an airplane? In a hospital? On a classified network? Most AI stacks fall apart without internet. They depend on Op...

Originally published at https://prodevs.in/tutorials/celery-is-overkill-when-to-use-redis-pub-sub-instead/ . A client’s order‑processing pipeline sudd...

Memory is arguably the most fundamental capability for a useful agent. Without it: The agent can't adapt to a user's preferences over time It repeats...

Most AI agents forget everything the moment their session ends. You can fix that with a single API call. The Agent Memory API gives any AI agent persi...

Most discussions around blockchain architecture focus on decentralization, composability, or security. But there’s a less explored dimension that matt...

In the previous article, we discussed the importance of semantic modeling to specify the identity of data and prevent hallucinations in AI agents (Cur...

A simple, clear guide to logging and reading data using an SD card with Arduino Working with external storage opens up a whole new level of possibilit...

The Repository Pattern We’ve all inherited it: a critical 500-line function with SQL Jenga blocks precariously placed between error handling, business...

The Debugging of Personal Finance As full-stack developers, our daily lives revolve around managing complexity, optimizing performance, and ensuring r...

TLDR: On March 31, 2026, between 00:21 and 03:29 UTC, two malicious versions of Axios — 1.14.1 and 0.30.4 — were published to npm via a compromised ma...

Persistent VMs in Podman: Install Alpine to a Disk Image Quick one-liner: Create a qcow2 disk image with qemu-img , install Alpine Linux into it, and...

For the past few months, I've been building ARSIA Protocol as a part-time open source project, an open compliance layer for AI agents, designed to sit...

In every custody dispute, every contested divorce, every harassment claim — the phone is the richest source of evidence available. Both sides know it....
Showing 1 - 20 of 2132 articles